Abandoned Mine Land Economic Revitalization (AMLER) Program
Congress has appropriated funding for the Abandoned Mine Land Economic Revitalization (AMLER) Program (previously known as the AML Pilot Program) on an annual basis since Fiscal Year (FY) 2016. The intent of the program is to explore and implement strategies that return legacy coal mining sites to productive uses through economic and community development. The AMLER Program supports local investment opportunities that provide for sustainable long-term rehabilitation of coalfield economies. The Office of Surface Mining Reclamation and Enforcement (OSM) administers the AMLER Program and provides eligible states and tribes with AMLER funds and guidance on project eligibility criteria and reporting requirements.
AMLER Funding
Pursuant to the Full-Year Continuing Appropriations and Extensions Act, 2025 (Pub. L. No. 119-4), on June 4, 2025, OSM made direct payments to AMLER eligible states and tribes. The FY 2025 AMLER Program provides funds to the six Appalachian states with the highest amount of unfunded Priority 1 and Priority 2 AML sites based on OSM AML inventory data as of September 30, 2024 and the three tribes with AML Programs. Kentucky, Pennsylvania, and West Virginia are each allocated $28.666 million; Alabama, Ohio, and Virginia are each allocated $11 million; the Crow Tribe and the Hopi Tribe each allocated at $3.667 million; and the Navajo Nation is allocated $3.666 million.
The Commerce, Justice, Science; Energy and Water Development; and Interior and Environment Appropriations Act, 2026 (Pub. L. No. 119-74) was signed into law on January 23, 2026 and appropriated $134 million for the FY 2026 AMLER Program. OSM will make direct payments of FY 2026 AMLER funding to eligible states and tribes by April 23, 2026.
Appropriated AMLER Funding (Millions of Dollars)

General AMLER Process for FY 2016 - FY 2023 Funding

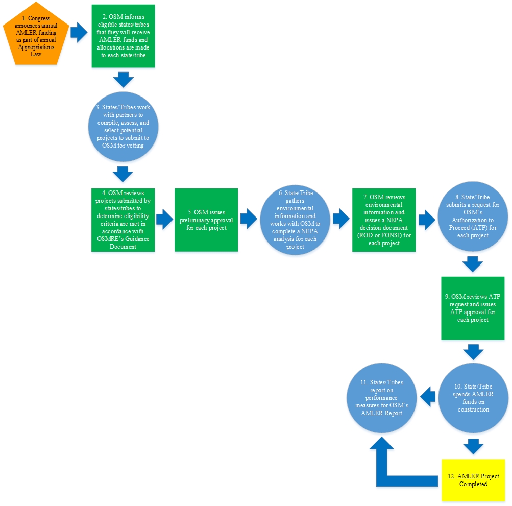
General AMLER Process for FY 2024 - FY 2026 Funding

Frequently Asked Questions
- FY 2016 - FY 2023 Federal Interest FAQs
- AMLER Grants vs. Payments FAQs
- AMLER Grants vs. Payments Comparison
Guidance on Project Eligibility
For projects funded via FY 2024 and FY 2025 AMLER payments, view the Guidance for Project Eligibility Under the FY 2025 AMLER Program. This document provides an overview of the AMLER Program and eligibility requirements for AMLER projects funded exclusively by FY 2024 or FY 2025 payments.
For projects funded via AMLER grants (FY 2016 - FY 2023), view the Guidance for Project Eligibility Under the FY 2023 AMLER Program.
Submission of Project Applications
AMLER project applications are submitted to state/Tribal AML Programs. For more information, see the links below.
| Alabama | Kentucky | Ohio |
| Pennsylvania | Virginia | West Virginia |
| Crow Tribe | Hopi Tribe | Navajo Nation |
AMLER Report: Status of the AMLER Program and Projects
This Abandoned Mine Land Economic Revitalization (AMLER) Report details the impact of the AMLER Program and the status of its projects through November 30, 2024. Since FY 2016, the AMLER Program has provided funding through annual appropriation laws to eligible states and tribes. These funds are used in projects that demonstrate a nexus between abandoned mine land (AML) reclamation and economic and community development. The AMLER Program returns areas impacted by AML to productive reuse and this report documents the benefits to communities in terms of jobs created/sustained, visitors attracted, trails constructed, infrastructure installed, households improved, students trained, acres of AML reclaimed, and miles of stream restored. As the oversight agency for the AMLER Program, the Office of Surface Mining Reclamation and Enforcement (OSM) has developed this report to ensure accountability and transparency in the use of federal funds.
AMLER Report FY 2016 - FY 2024
Archived Documents
Past versions of AMLER documents are linked below for historical context.
AMLER Guidance:
- FY 2024 Guidance
- FY 2022 Guidance
- FY 2021 Guidance
- FY 2020 Guidance
- FY 2019 Guidance
- FY 2018 Guidance
- FY 2017 Guidance
- FY 2016 Guidance
AMLER Reports:
Yes, reference to the "Abandoned Mine Land Reclamation Economic Development Pilot Program" (AML Pilot Program) changed to the "Abandoned Mine Land Economic Revitalization Program" (AMLER Program) in March 2021 to realign with the language in the appropriation law (P.L. 116-260 - pages 308-309). The AMLER name refers to all years of the program (first funded in FY 2016). For continuity with older documents (e.g. reports and guidance documents prior to FY 2021), reference to AMLER will include context that it is also known as the AML Pilot Program.
Funding is allocated by Congress in the annual appropriations law (e.g. Pub. L. No. 117-328 - pages 313). Your State/Tribal AML Program will announce when project applications can be submitted.
In general, projects that create economic/community development on or adjacent to eligible abandoned mine land (may require reclamation or was previously reclaimed). For specific information and examples, view the Guidance for Project Eligibility Under the FY 2023 AMLER Program if utilizing funds from an AMLER grant or the Guidance for Project Eligibility Under the FY 2025 AMLER Program if utilizing funds from an AMLER payment.